Informationssystem Umweltprobenbank des Bundes

Baustein und Instrument der ökologischen Umweltbeobachtung

Gerlinde Knetsch

Umweltbundesamt

Postfach 330022

14191 Berlin

 

 

1. Einleitung

Um den Zustand der Umwelt hinreichend zu beschreiben und zu bewerten, sind Instrumente der Umweltbeobachtung und der Umweltforschung von besonderer Bedeutung. Die Umweltprobenbank des Bundes, gefördert vom Bundesministerium für Umwelt, Naturschutz und Reaktorsicherheit stellt ein solche wissenschaftliche Infrastruktur dar, die eine umfassende Datenbasis zur Ermittlung und Bewertung des Ist-Zustandes der Umwelt, einer langfristigen Beobachtung der in der Umwelt stattfindenden chemischen, physikalischen und biologischen Entwicklungsprozesse in Zeit und Raum schafft und ein Archiv für die Lagerung von Umwelt- und Humanproben aufbaut.

Im Rahmen des Betriebes der Umweltprobenbank des Bundes werden aus repräsentativen Gebieten (Ökosystemen) Deutschlands in definierten zeitlichen Abständen Umwelt- und Humanproben gesammelt, auf bestimmte Stoffe analysiert und für spätere retrospektive Untersuchungen eingelagert. So werden u.a. für marine Ökosysteme wie der im NationalparkP Vorpommersche Boddenlandschaft und dieim NP/BR Niedersächsisch Wattenmeer seit 1985 die Probenarten Blasentang, Miesmuscheln, Silbermöveneier und Aalmuttern gesammelt, auf ein organische und anorganische Stoffe analysiert und als Homogenate in die Umweltprobenbank eingelagert. Während der Probenentnahme findet eine Aufnahme von biometrischen Daten für o.g. Probenarten statt; ebenso wird die Methodik der Probenahme, chemisch-physikalisch Parameter wie ph-Wert, Leitfähigkeit und weitere Gebietsinformationen (aktuelle meteorologische Parameter) dokumentiert. Diese Angaben sind von besondere Bedeutung im Hinblick auf die Bewertung der analytischen Ergebnisse.

Nachfolgend wird am Beispiel des marinen Probenahmegebietes BR/NP Wattenmeer der Umweltprobenbank aufgezeigt, wie die gesamte Informationskette von der Probenplanung, über die aktuelle Probenentnahme bis zur analytischen Charakterisierung und Einlagerung in der Umweltprobenbank in einem Informationssystem verwaltet und bearbeitet wird. Des weiteren wird ein kurzer Abriss zur Einbindung eines Geografischen Informationssystems gegeben und ein Ausblick zur interaktiven Recherche in der Datenbank über eine WWW-Anwendung vorgestellt. Das Informationssystem befindet sich derzeit in der Übergangsphase vom Testbetrieb in den Routinebetrieb. Es ist nach dem Client-Server-Prinzip aufgebaut (ACCESS-ODBC-Oracle 7.3.3) und soll perspektivisch als echt verteiltes Datenbanksystem zwischen den Beteiligten ausgebaut werden.

 

 

 

2. Material und Methoden

Die Vorgehensweise zur Durchführung der Probenahme, Probenvorbereitung, Analytik und Einlagerung regeln Standard-Verfahrensrichtlinien (Standard Operating Procedures [SOP]), die eine Qualitätssicherung im Sinne der Reproduzierbarkeit und Vergleichbarkeit garantieren. Dieses gesamte Verfahren, von der Probenahmeplanung bis zur Auswertung der analytischen Ergebnisse und deren Darstellung in Form eines Jahresberichtes der Umweltprobenbank werden im IS UPB abgebildet. Nur so kann bei späteren Nachuntersuchungen eine Konsistenz der Ergebnisse sichergestellt werden.

Findet eine Routineprobenahme im marinen Bereich statt, so steht dem Probennehmer ein Vort-Ort-Erfassungsmodul auf einem Laptop zur Verfügung. Ein bereits generierter Probenahmeplan laut Konzeption legt fest, an welcher Probenahmefläche z.B. an welchem Miesmuschelbänken die Proben zu entnehmen sind. Der Probennehmer trägt in die Probenahmeprotokolle entsprechende Angaben ein.

 

Abb. 1 PROBENAHMEPLAN (Ausschnitt)

Das Vor-Ort-Modul des IS UPB ist eine "geclonte" Teildatenbank, die aus dem Gesamtsystem des IS UPB generiert wird. Nach Aufnahme aller Daten und Informationen während der Probenahme, die lt. SOP notwendig sind, werden die Daten durch eine Routine in das Gesamtsystem importiert. Während dieses Imports weisen Plausibilitätskriterien und Filterfunktionen fehlerhafte Daten ab, durch Zuordnungskriterien einer Probenahmefläche zur Probenart wird eine Konsistenz der Daten sichergestellt. Herzstück der gesamten Datenprüfung ist der Probenbankschlüssel.

Abb. 2 AUSZUG AUS ID-SCCHLÜSSEL DES IS UPB (PNG BR/NP Wattenmeere)

 

3. Funktionen des IS UPB

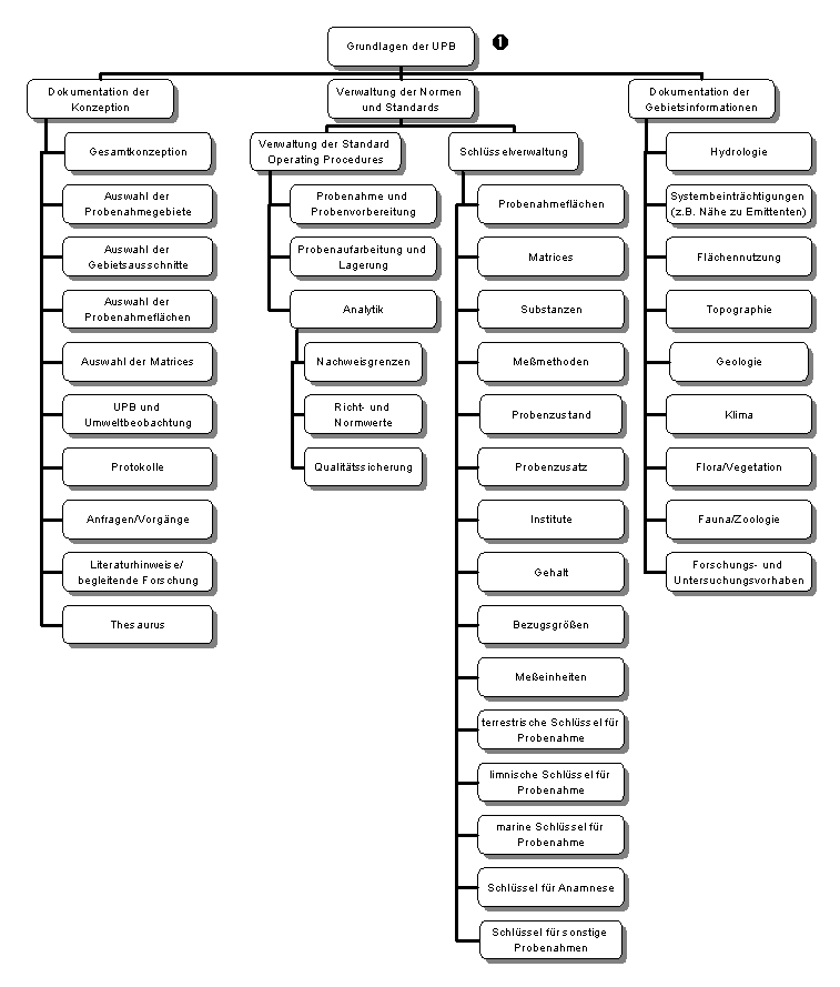
Aufgrund der vielfältig abzubildenden Funktionen, die das Informationssystem Umweltprobenbank zu erfüllen hat, war es notwendig ein modulares System zu entwickeln. Diese Modularität ermöglicht schrittweise dem System weitere Komponenten zuzuordnen, die aufgrund des Routinebetriebs sich herauskristallisieren. Nachfolgendes Funktionsschema bildet das Modul Grundlagen ab. Weitere Module sind die Probenahme, das Lagermodul, die Auswertung einschliesslich eines Berichtsmoduls. Das Berichtsmodul bietet die Möglichkeit einen teilautomatisierten Bericht zu erstellen.

 

Abbildung 3 : Funktionen zur Dokumentation der Grundlagen im IS UPB

 

4. Einbindung in das GIS

Wie schon erwähnt haben die Schlüssel zur Identifizierung eines Probenahmegebietes (räumlicher Bezug) und der Probenart (fachlicher Bezug) ein besondere Bedeutung. Über den Schlüssel des Probenahmegebiets werden die Hoch- und Rechtswerte für eine Entnahmestelle abgelegt. Durch eine Verknüpfungen der analytischen Ergebnisse mit den biometrischen Daten können Auswertungen unter Einsatz eines Geographischen Informationssystem vorgenommen werden. Die digitale Datengrundlage verwaltete das Gebietsinformationssystem der Umweltprobenbank unter Einsatz von Arc View. Für den marinen Bereich konnte auf die Kartengrundlage des Trilateralen Wattenmeermonitoring (TMAP) zurückgegriffen werden. Durch die Nutzung dieser Karten ist eine Kompatibilität im Hinblick auf Auswertungen anderer Monitoringprogrammen gegeben. Diese Komponente ist zur Zeit im Aufbau. Erste Beispiele liegen für die limnischen Ökosysteme Rhein und Elbe vor. Im Rahmen eines im Umweltforschungsplan 2000 des Umweltbundesamtes geplanten Vorhabens soll dieses Modul des IS UPB ausgebaut werden.

 

4. Anbindung des IS UPB an das Internet (WWW IS UPB)

Die Anforderungen an den Informationsaustausch zwischen einzelnen Institutionen, die wechselseitige Ergänzung und Verknüpfung von Ergebnissen aus anderen Umweltbeobachtungsprogrammen sowie das zunehmende Interesse der Öffentlichkeit an Informationen über den Zustand der Umwelt haben dazu geführt eine WWW-Anwendung zur Umweltprobenbank prototypisch zu entwickeln.

Das Internetangebot erlaubt einerseits sich über Aufgaben, Zielstellungen und Ergebnisse aus der Umweltprobenbank zu informieren. Andererseits soll dem Benutzer die Möglichkeit geboten werden, interaktiv über menügeführte Abfragen sich aggregierte Daten und Informationen aus dem Routinebetrieb der Umweltprobenbank durch dynamisch erzeugte SQlL-Statements zu generieren. Hier bietet sich die Navigation über eine grafische Oberfläche (z.B. Übersichtskarte der Umweltprobenbank) an, die durch Anklicken der einzelnen Probenahmegebiete dem Nutzer einen ersten Überblick zu den untersuchten Probenarten, dem Stoffspektrum und der Probenahmezeiträume gibt. Erst durch diese Auswahl kann er gezielter in den verschiedenen Hierarchieebenen recherchieren. Die Systematik der räumlichen Auflösung eines Probenahmegebietes in -> Probenahmegebietsausschnitt -> Probenahmefläche bietet sich dazu an. Die Darstellung der gewünschten Informationen erfolgt dann z.B. in Form von Jahresmittelwerten zu den Konzentrationen der einzelnen Stoffe in den beprobten Matrizes.

 

Abb 4: EINSTIEGSSEITE UND RECHERCHEERGEBNIS ÜBER DAS INETRNETANGEBOT

 

5. Ausblick

 

Mit dem IS UPB wird der Nucleus für ein Umweltbeobachtungssystem geschaffen, welches Umweltinformationen nutzergerecht, aktuell und fortschreibbar zur Verfügung stellt. Einen harmonisierte und validen Daten- und Informationsbasis ist VoraussetzungGrundlage für die Bewertung des Zustandes der Umwelt und stellt eine Voraussetzung sowie in den für einen Datenaustausch mit anderen Umweltdatenbanken dar. zu treten. Durch die Verknüpfung von Informationen aus der Umweltbeobachtung können Ursache-Wirkungshypothesen intensiver hinterfragt werden und mögliche Erklärungsmuster für schleichende aber auch offensichtliche UmweltVveränderungen geliefert werden.